何謂購物車遺棄
消費者將商品放入購物車後,卻沒有進行結帳付款的行為。
購物車遺棄率公式
購物車遺棄率 = 1- ( 己結帳購物車筆數 / 總購物車筆數 )
2022 年 15 項重要的購物車遺棄統計數據
導入自動化行銷工具 - 何謂 Omnisend
Omnisend 是基於電郵及短訊行銷工具,主要透過電商網站將購物流程中的資料打給 Omnisend 伺服器,行銷人員可以透過 Omnisend 友善的後台工具,動態去設定及蒐集行銷的策略,達到自動化的行銷,並也可以製作線上型錄及電子報,吸引潛在客戶、將顧客做名單的分眾、紀錄顧客的行為歷程,透過豐富後台數據報告的輔佐,製定未來有效的行銷策略等。
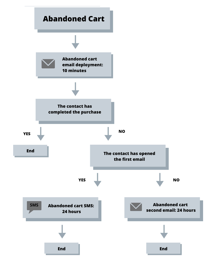
原理
依據 Omnisend 定義好的事件,將消費者的購物參數打給 omnsend api,Omnsend 就會依據建立好的 Automation 去發送購物車遺棄的信件。
Omnisend abandoned cart 原理

依據購物流程將數據打到 Omnisend api

工作步驟拆解
- 埋入 Omnisend 程式碼
- 建立購物車 Automation
- 整合測試 ( post api 能收到購物車遺棄的信 )
- 整合到實際的頁面
- 測試
遇到的問題
成功下單,仍然會收到購物車遺棄的信
Omnisend 會依據 create Order api 裡的 createAt 欄位決定是不是要發送購物車遺棄的信,createAt 參數必須轉換成 ISO 8601
new Date().toISOString()

第二次下訂,收不到購物車遺棄的信
- 有可能 Omnisend 的 cart id 不能重覆, 但因為原本架構關係 cart Id會重覆,在不大改架構下,訂單成立手動刪掉 cart Id
- 但也有可能是 Frequency 設定造成的,只要觸發一次,就不會觸發

除錯
結果
因為美國市場很大,看似傳統的很簡單 email 行銷,沒幾天就能獲得到很大的收益。

參考
【Omnisend】電商行銷工具,5個技巧幫你提高銷售轉換率
omnisend guides
How to Generating API Key
Abandoned Cart























留言